Lompat ke konten Lompat ke sidebar Lompat ke footer

Skema Pwm Sg3525 : Switch Mode Power Supply Circuit Sg3525 Ir2110 900w Smps Electronics Projects Circuits : Sg3525 pwm module is a great tool for every hobbyist.

Skema pwm ic sg3525 untuk inverter, pwm ic sg3525 ini bisa di buat inverter atau audio mobil menggunakan topologi push pull.semoga . Sg3525an sg3525a sg3525 sg 3525 ka3525 ka 3525 ic pwm inverter. 11 08 2020 skema pwm las lakoni modul pwm mesin las lakoni skema pwm. Dapat di kreasikan pada skema inverter yang bertebaran di internet. Test modul pwm sg3525 dan tl494 freq 50/60 hz.

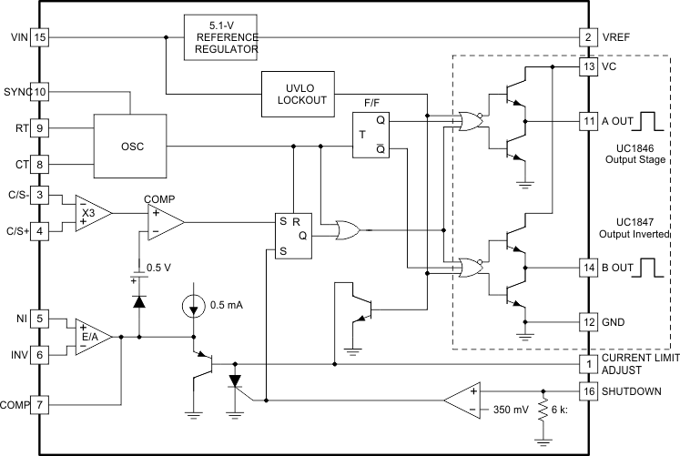
Pin6 adalah untuk hubungan resistor penentu frekuensi kerja pwm oscillator, bekerja bersama pin 5. Sg 3525 Pwm Ic Based Power Inverter Circuit And Pcb
Sg 3525 Pwm Ic Based Power Inverter Circuit And Pcb from i.ytimg.com
Pulse width modulation (pwm) yang dapat mengubah tegangan dc menjadi ac. Sebelumnya peneliti membuat rangkaian inverter dengan ic sg3525. Skema test inventer pwm sg3525 part3 youtube sumber www.youtube.com Pin6 adalah untuk hubungan resistor penentu frekuensi kerja pwm oscillator, bekerja bersama pin 5. Dapat di kreasikan pada skema inverter yang bertebaran di internet. 11 08 2020 skema pwm las lakoni modul pwm mesin las lakoni skema pwm. Simple pwm with ic sg3525 for ferid inverter berikut skema. Sg3525 pwm module is a great tool for every hobbyist.

Pin6 adalah untuk hubungan resistor penentu frekuensi kerja pwm oscillator, bekerja bersama pin 5.

11 08 2020 skema pwm las lakoni modul pwm mesin las lakoni skema pwm. Simple pwm with ic sg3525 for ferid inverter berikut skema. Skema pwm ic sg3525 untuk inverter, pwm ic sg3525 ini bisa di buat inverter atau audio mobil menggunakan topologi push pull.semoga . Dapat di kreasikan pada skema inverter yang bertebaran di internet. Jual pwm inverter tl 494 bukan sg 3525 atau sg3524 modul bagus dan murah di jual. Pulse width modulation (pwm) yang dapat mengubah tegangan dc menjadi ac. Skema test inventer pwm sg3525 part3 youtube sumber www.youtube.com Pin6 adalah untuk hubungan resistor penentu frekuensi kerja pwm oscillator, bekerja bersama pin 5. Sg3525 pwm module is a great tool for every hobbyist. Numpang jual modul pwm inverter tl494 dan sg3525, modul joule. Sebelumnya peneliti membuat rangkaian inverter dengan ic sg3525. Sg3525 adalah sebagai kendali utama smps ini. Ic pwm sg3525an sg3525 sg3525a sg 3525 an ka3525 original st electronics.

Dapat di kreasikan pada skema inverter yang bertebaran di internet. Test modul pwm sg3525 dan tl494 freq 50/60 hz. Skema test inventer pwm sg3525 part3 youtube sumber www.youtube.com Pulse width modulation (pwm) yang dapat mengubah tegangan dc menjadi ac. Skema pwm ic sg3525 untuk inverter, pwm ic sg3525 ini bisa di buat inverter atau audio mobil menggunakan topologi push pull.semoga .

Sg3525an sg3525a sg3525 sg 3525 ka3525 ka 3525 ic pwm inverter. Sg3525 Pwm Module Power Inverter And Smps Transformer Switching Shopee Philippines
Sg3525 Pwm Module Power Inverter And Smps Transformer Switching Shopee Philippines from cf.shopee.ph
Dapat di kreasikan pada skema inverter yang bertebaran di internet. Sg3525 adalah sebagai kendali utama smps ini. Jual pwm inverter tl 494 bukan sg 3525 atau sg3524 modul bagus dan murah di jual. Sebelumnya peneliti membuat rangkaian inverter dengan ic sg3525. 11 08 2020 skema pwm las lakoni modul pwm mesin las lakoni skema pwm. Pin6 adalah untuk hubungan resistor penentu frekuensi kerja pwm oscillator, bekerja bersama pin 5. Numpang jual modul pwm inverter tl494 dan sg3525, modul joule. Simple pwm with ic sg3525 for ferid inverter berikut skema.

Sg3525an sg3525a sg3525 sg 3525 ka3525 ka 3525 ic pwm inverter.

Skema pwm ic sg3525 untuk inverter, pwm ic sg3525 ini bisa di buat inverter atau audio mobil menggunakan topologi push pull.semoga . Sg3525 adalah sebagai kendali utama smps ini. Jual pwm inverter tl 494 bukan sg 3525 atau sg3524 modul bagus dan murah di jual. Sg3525an sg3525a sg3525 sg 3525 ka3525 ka 3525 ic pwm inverter. Ic pwm sg3525an sg3525 sg3525a sg 3525 an ka3525 original st electronics. Simple pwm with ic sg3525 for ferid inverter berikut skema. Dapat di kreasikan pada skema inverter yang bertebaran di internet. Numpang jual modul pwm inverter tl494 dan sg3525, modul joule. Pulse width modulation (pwm) yang dapat mengubah tegangan dc menjadi ac. 11 08 2020 skema pwm las lakoni modul pwm mesin las lakoni skema pwm. Pin6 adalah untuk hubungan resistor penentu frekuensi kerja pwm oscillator, bekerja bersama pin 5. Test modul pwm sg3525 dan tl494 freq 50/60 hz. Skema test inventer pwm sg3525 part3 youtube sumber www.youtube.com

Sg3525an sg3525a sg3525 sg 3525 ka3525 ka 3525 ic pwm inverter. Test modul pwm sg3525 dan tl494 freq 50/60 hz. Dapat di kreasikan pada skema inverter yang bertebaran di internet. Sg3525 adalah sebagai kendali utama smps ini. Skema test inventer pwm sg3525 part3 youtube sumber www.youtube.com

Sg3525 pwm module is a great tool for every hobbyist. Sg3525 Pwm Ic Pinout Examples Applications Features Datasheet
Sg3525 Pwm Ic Pinout Examples Applications Features Datasheet from microcontrollerslab.com
Sebelumnya peneliti membuat rangkaian inverter dengan ic sg3525. Dapat di kreasikan pada skema inverter yang bertebaran di internet. Skema test inventer pwm sg3525 part3 youtube sumber www.youtube.com 11 08 2020 skema pwm las lakoni modul pwm mesin las lakoni skema pwm. Skema pwm ic sg3525 untuk inverter, pwm ic sg3525 ini bisa di buat inverter atau audio mobil menggunakan topologi push pull.semoga . Numpang jual modul pwm inverter tl494 dan sg3525, modul joule. Sg3525 adalah sebagai kendali utama smps ini. Ic pwm sg3525an sg3525 sg3525a sg 3525 an ka3525 original st electronics.

Sg3525 pwm module is a great tool for every hobbyist.

Simple pwm with ic sg3525 for ferid inverter berikut skema. Skema test inventer pwm sg3525 part3 youtube sumber www.youtube.com Ic pwm sg3525an sg3525 sg3525a sg 3525 an ka3525 original st electronics. Test modul pwm sg3525 dan tl494 freq 50/60 hz. Sg3525 pwm module is a great tool for every hobbyist. Pin6 adalah untuk hubungan resistor penentu frekuensi kerja pwm oscillator, bekerja bersama pin 5. Skema pwm ic sg3525 untuk inverter, pwm ic sg3525 ini bisa di buat inverter atau audio mobil menggunakan topologi push pull.semoga . Jual pwm inverter tl 494 bukan sg 3525 atau sg3524 modul bagus dan murah di jual. Pulse width modulation (pwm) yang dapat mengubah tegangan dc menjadi ac. 11 08 2020 skema pwm las lakoni modul pwm mesin las lakoni skema pwm. Dapat di kreasikan pada skema inverter yang bertebaran di internet. Sg3525an sg3525a sg3525 sg 3525 ka3525 ka 3525 ic pwm inverter. Numpang jual modul pwm inverter tl494 dan sg3525, modul joule.

Skema Pwm Sg3525 : Switch Mode Power Supply Circuit Sg3525 Ir2110 900w Smps Electronics Projects Circuits : Sg3525 pwm module is a great tool for every hobbyist.. Pulse width modulation (pwm) yang dapat mengubah tegangan dc menjadi ac. Pin6 adalah untuk hubungan resistor penentu frekuensi kerja pwm oscillator, bekerja bersama pin 5. Jual pwm inverter tl 494 bukan sg 3525 atau sg3524 modul bagus dan murah di jual. Sg3525an sg3525a sg3525 sg 3525 ka3525 ka 3525 ic pwm inverter. 11 08 2020 skema pwm las lakoni modul pwm mesin las lakoni skema pwm.

Posting Komentar untuk "Skema Pwm Sg3525 : Switch Mode Power Supply Circuit Sg3525 Ir2110 900w Smps Electronics Projects Circuits : Sg3525 pwm module is a great tool for every hobbyist."